$4.50

2 minute House Generator || Houdini

5 ratings
I want this!

2 minute House Generator || Houdini

$4.50
5 ratings

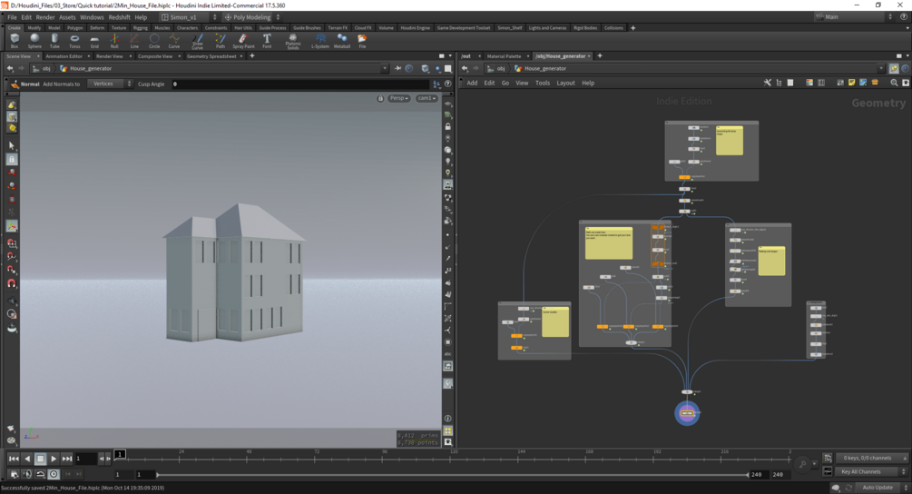
This is the House Generator from the 2min tutorial video.

You don't have the time to watch a +30 min tutorial on house generation then check out my 2 min tutorial on house generation.

Includes

-Houdini file


*Need to install the Game Dev Tools.

I want this!
Size
637 KB

Ratings

3.8
(5 ratings)
5 stars
60%
4 stars
0%
3 stars
20%
2 stars
0%
1 star
20%
Powered by